引用信息 |
文 章:Intranasal prime-boost RNA vaccination elicits potent T cell response for lung cancer therapy. 期 刊:Signal Transduction and Targeted Therapy(影响因子:52.7) 发表时间:2025年3月24日 作 者:Hongjian Li, Yating Hu, Jingxuan Li, et al. 作者单位:清华大学 使用产品: Mouse IFN-α ELISA kit |
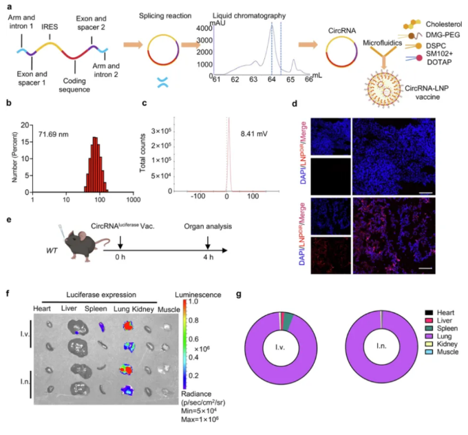
该研究利用脂质纳米颗粒(LNP)包裹的环状RNA(circRNA)来诱导局部黏膜免疫反应,从而开发了全球首个鼻内给药的circRNA癌症疫苗,在肺癌小鼠实验中,该疫苗诱导了强大的强大的抗肿瘤 T 细胞反应,精准清除肺部肿瘤,同时减轻了通常与静脉注射 mRNA疫苗相关的全身不良反应。此外,可以调节 CAR-T细胞反应,以增强对表达特定肿瘤相关抗原的肿瘤细胞的治疗效果。与传统静脉注射疫苗相比,鼻内 circRNA 疫苗通过局部免疫激活,减少了全身炎症反应风险,为黏膜恶性肿瘤的治疗提供了新策略。
图 :通过脂质纳米颗粒进行鼻内 circRNA 递送可在肺组织启动蛋白表达
引用文献
Hongjian Li, Yating Hu, Jingxuan Li, et al. Intranasal prime-boost RNA vaccination elicits potent T cell response for lung cancer therapy. Signal Transduction and Targeted Therapy. 2025 Mar 24;10(1):101.
相关产品
该项研究中,使用了欣博盛生物(NeoBioscience Technology Co, Ltd)的Mouse IFN-α ELISA试剂盒,用于检测小鼠血清中IFN-α含量。
货号 | 产品名称 | 灵敏度 | 检测范围 |
EMC035a | QuantiCyto® Mouse IFN-α ELISA kit(小鼠α干扰素) | 3.9 pg/ml | 7.8-500 pg/ml |
