引用信息 |
文 章:Mesenchymal stromal cells counteract with age-related immune decline and enhance vaccine efficacy by modulating endogenous splenic marginal reticular cells in elderly models. 期 刊:Cellular & Molecular Immunology(影响因子:19.8) 发表时间:2026年1月9日 作 者:Jialing Liu, Zhishan L, Qiong Ke, et al. 作者单位:中山大学 使用产品:Mouse TNF-α、IFN-γ、IL-1β和IgG ELISA kits |

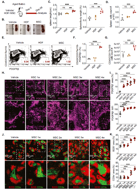
接种疫苗是预防老年人感染流感等疾病的优选策略;然而,其效果往往不尽如人意,部分原因在于免疫功能随年龄增长而下降。在本研究发现,间充质干细胞(MSCs)的输注能够修复老年小鼠脾脏基质细胞网络和淋巴细胞架构的缺陷,同时还能在疫苗免疫后提高特异性抗体水平。这显著保护了老年小鼠免受流感感染。从机制上讲,输注的MSCs定位于脾脏边缘区,它们靠近边缘网状细胞(MRCs)并刺激MRC增殖,这一过程部分是通过血管内皮生长因子A(VEGFA)的作用实现的。这种MSCs与MRCs的相互作用协调了基质网络的重建,从而恢复了淋巴细胞稳态和生发中心反应。重要的是,MSCs介导的疫苗反应增强在老年食蟹猴中得到了进一步验证。综上所述,该研究不仅揭示了衰老过程中脾脏基质微环境退化是疫苗应答减弱的关键机制,还提出了一种通过外源性MSCs重建脾脏基质网络、增强老年疫苗应答的新策略,而且VEGFA-MRC信号轴的发现为开发靶向脾脏微环境的免疫增强疗法提供了新靶点。
图示:MSCs重建衰老脾脏微环境:在老年小鼠中,输注MSCs能显著恢复脾脏基质结构、促进生发中心形成,并提升疫苗特异性抗体水平。
引用文献
Jialing Liu, Zhishan L, Qiong Ke,, et al. Mesenchymal stromal cells counteract with age-related immune decline and enhance vaccine efficacy by modulating endogenous splenic marginal reticular cells in elderly models. Cellular & Molecular Immunology. 2026 Feb;23(2):220-235.
相关产品
该项研究中,使用了欣博盛生物(NeoBioscience Technology Co, Ltd)的Mouse TNF-α、IFN-γ、IL-1β和IgG ELISA试剂盒,用于检测小鼠血清和肺泡灌洗液中相关指标的含量。
货号 | 产品名称 | 灵敏度 | 检测范围 |
QuantiCyto® Mouse TNF-α ELISA kit | 15.6pg/ml | 31.25-2000pg/ml | |
QuantiCyto® Mouse IFN-γ ELISA kit | 3.9pg/ml | 7.8-500pg/ml | |
EMC001b | QuantiCyto® Mouse IL-1β ELISA kit | 7.8pg/ml | 15.6-1000pg/ml |
QuantiCyto® Mouse IgG(Total) ELISA kit | 0.08ng/ml | 0.156-10ng/ml |
